上田市新田自治会
  • ホーム
  • 回覧板
  • 活動記録
  • 年間行事計画
  • 役員会資料
  • 総会資料
  • 自治会規約・細則
  • その他資料
  • ホーム
  • 回覧板
  • 活動記録
  • 年間行事計画
  • 役員会資料
  • 総会資料
  • 自治会規約・細則
  • その他資料

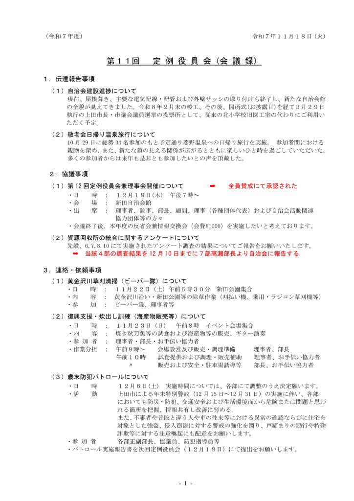
令和7年度 第11回定例役員会会議録(11.18)

定例役員会資料
2025.11.25

令和7年11月 定例役員会会議録

A. 資源物回収ー回覧 R7.11月

B. R7年度年忘れ会 自治会長挨拶

C. NPO法人新田の風 漬け物教室 – R7.12.14

定例役員会資料
taro@interna-nagano.com
上田市新田自治会

関連記事

定例役員会資料

令和7年 敬老会事業のご案内

定例役員会資料

まつり実行委員会

資料-2-まつり実行委員会ダウンロード
定例役員会資料

令和8年度 第2回定例役員会会議録(2.17)

A. 令和8年.第2回役員会-2.17 - 会議録 B-自治会要望回答書-上田市R8.2.3 C. 新田自治会館引渡し式
定例役員会資料

令和5年度第6回定例役員会(6.17)

3-6.-令和5年度第6回定例役員会(6.17)ダウンロード
定例役員会資料

令和6年度 第1回役員会会議録(1.20)

令和6年度-第1回役員会会議録(1.20)ダウンロード
定例役員会資料

令和7年度 第8回定例役員会会議録(8.18)

令和7年.復興支援・炊出し
令和7年回覧資料 11月分
ホーム
自治会について
定例役員会資料

最近の投稿

  • 令和8年回覧資料 2月分
  • 令和8年度 第2回定例役員会会議録(2.17)
  • 道路舗装工事のお知らせ – R8.2
  • 令和8年度新田自治会年間行事予定表(仮) – R8.1
  • 令和8年回覧資料 1月分
上田市新田自治会
  • ホーム
  • 回覧板
  • 活動記録
  • 年間行事計画
  • 役員会資料
  • 総会資料
  • 自治会規約・細則
  • その他資料
© 2023 上田市新田自治会.